〖壹〗、疫情防控安全小常识:外出须知 外出采购应该就近选取附近的超市或者在营业的便利店避免乘坐公共交通工具,提前确定好采购物品,合理分配采购人员(尽量选取年轻人出门 ,避免老人和孩子等),减少外出人员和时间。同时在途中要远离人群密集处,保障他们的安全 。

〖贰〗、外出归来 ,清洁到位,防止将病毒携带至家中。需要记住,尽量不出门 ,回家四件事,口罩正确弃,手机要消毒 ,善用清洁台,咳嗽不恐惧。在回家后,一定不能忘记洗手!并且用抗菌洗手液 、香皂在流动清水下进行 ,每两个步骤最少实施五次,每次洗手时需要十至十五秒 。

〖叁〗、小学生疫情防控安全小常识有:尽量减少聚会,避免到人员密集的公共场所活动,尤其是空气流动性差的地方 ,如影剧院、网吧 、KTV、商场、车站 、展览馆、博物馆等。不要接触、购买和食用野生动物(即野味),禽肉蛋要充分煮熟后食用。居室保持清洁,勤开窗通风 。每天通风2-3次 ,每次至少30分钟。
〖肆〗 、小学生疫情防控安全小常识:保持健康生活方式,做好个人清洁卫生。少出门,戴口罩 ,勤洗手,保持作息规律,合理膳食均衡营养 ,增强免疫力和抗病毒能力 。控制电子产品使用时间,做到合理有度。网课结束后尽量适当运动,远离电子产品 ,让身心和眼睛都得到放松,确定每天使用电子产品的时段和时长。
〖伍〗、疫情防控小常识 尽量不乘坐公共交通工具,建议步行、骑行或乘坐私家车上班 。如必须乘坐公共交通工具,务必全程佩戴口罩 ,途中尽量避免用手触摸车上物品。进入办公楼时,请自觉接受体温检测。体温正常者,从指定通道进入办公楼 ,低楼层尽量采取走楼梯方式,并第一时间到楼层卫生间洗手消毒。
〖陆〗 、保持良好的呼吸道卫生习惯,咳嗽和打喷嚏时使用纸巾掩住口鼻 ,包好扔进垃圾桶,如果没有纸巾,请弯曲手肘掩盖口鼻 ,防止飞沫传播 。不要接触健康情况不明的家禽家畜和野生动物,尽量减少到贩卖销售活禽、野生动物的市场,要佩戴好口罩。
国家相关部门及北京市疫情防控要求发热及症状患者就诊:体温≥33℃或出现干咳、乏力、嗅觉减退 、味觉减退、鼻塞、流涕 、咽痛、结膜炎、肌痛和腹泻等症状的患者 ,请前往发热门诊就诊。发热门诊提供24小时应诊服务 。
服务对象与形式服务对象:在实体医院就诊过的慢性病 、常见病的复诊患者。服务形式:通过“北京中医医院顺义医院微信公众号”与医师进行线上视频复诊。服务内容线上复诊:提供慢性病、常见病的线上复诊服务 。开具药品:可开具药品(毒麻药品除外)。开具检验检查项目:支持开具化验单和检查单。
顺义区中医医院位于繁华的顺义区内,占地面积达到了17686平方米,建筑面积为16150.78平方米,其中业务用房达到了15000平方米 。作为顺义区唯一的一所综合性中医医院 ,它不仅是全区中医医疗、教学 、科研、康复指导的中心,还是中医文化的传承者和推动者。在这里,您将享受到全面的中医诊疗服务。

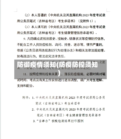
绿码但体温≥33℃或有症状的考生 ,需转移至隔离观察区复测体温 。若仍异常,由医疗卫生专业人员综合研判:具备考试条件者,签署书面承诺后进入隔离考场考试;不具备条件者 ,不得进入考点。
考生需通过微信小程序“国家政务服务平台”及“四川天府健康通 ”申领防疫健康码,并考前15天起持续关注健康码状态。赴考途中防护:乘坐公共交通工具时,需全程规范佩戴口罩 ,保持安全社交距离,做好手部卫生。特殊地区考生要求 境外考生:考前至少提前28天入境,完成隔离观察、健康管理及核酸检测 。
自备足够一次性医用外科口罩 ,除核验身份环节外,进出考点 、考场及笔试全程均须佩戴口罩。诚信承诺与违规处理 考生需认真阅读防控须知,承诺已知悉告知事项、证明义务和防疫要求,自愿承担因不实承诺应承担的相关责任。
同步开展:河南省2022年省辖市市直机关公开遴选公务员工作与省直机关公开遴选公务员工作同步开展 。关于笔试退费 鉴于笔试因疫情延期 ,不参加考试的报考者可申请退费,退费后即为放弃考试资格。具体事宜请关注报名确认网站。
防范区范围与时间:自3月17日起,六里屯街道秀水园社区水碓子北里11122229号楼及水碓子东路20号楼及周边底商划定为防范区 ,实行“强化社会面管控,严格限制人员聚集” 。出入口管理:防范区保留两个出入口,严格落实测温、查验健康宝、扫码登记等措施后方可进入。
朝阳六里屯秀水园社区封控区(17号楼)居民疫情防控须知核心内容如下:封控管理要求足不出户:封控区实行“区域封闭 、足不出户、服务上门”的严格管控措施 ,居民需严格遵守居家隔离要求,禁止外出活动。封闭管理:17号楼所有出入口均已封闭,由专人负责值守 ,非防疫工作人员及车辆禁止进入 。
砖角楼南里1114号楼:3月27日当天陆续解除管控。这三栋楼所在小院(包括附属商户)自3月17日起被划定为管控区,实行“人不出区、严禁聚集 ”管理,解除管控时间与4号楼解封同日。