疫情期间劳动合同处理问题隔离治疗期间或医学观察期间劳动合同到期处理:应顺延至医学观察期期满、隔离期期满或者政府采取的紧急措施结束。建议企业依照劳动合同延期的规定,对合同进行延期 ,避免出现无固定期限劳动合同、未签订劳动合同双倍工资 、违法解除或终止劳动合同的情形 。

离职申请自送达用人单位之日起生效,不支持劳动者撤回离职申请继续履行劳动合同的请求。用人单位因对疫情防控期间工资待遇支付等政策掌握不够透彻导致少发或漏发劳动报酬,劳动者要求支付解除劳动合同经济补偿的争议处理:一般不予支持劳动者要求支付解除劳动合同经济补偿的请求。

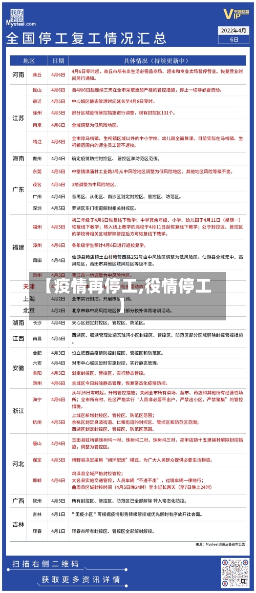
新情况新问题:近期 ,受新冠疫情影响,劳动关系领域面临诸多新情况和新问题,部分行业企业生产经营压力增大 。三方机制作用:要充分发挥政府、工会、企业三方机制在保企业 、保就业、保稳定中的独特作用 ,深入分析当前劳动关系形势,结合实际帮助企业制定复工复产措施。
但劳动者被依法认定为工伤的,按照《工伤保险条例》的相关规定处理。员工家里有人阳性 ,员工居家隔离,工资如何支付:应正常支付劳动报酬 。
企业因受疫情影响导致停工停产期间,在一个工资支付周期内应按劳动合同规定标准支付职工工资;超过一个工资支付周期且职工未提供正常劳动的 ,应发放生活费。
受疫情影响,用人单位部分停工停产的,可以按照停工停产规定支付工资待遇。
法律分析:受疫情影响企业停产停工的,停工在一个工资支付周期的 ,正常支付工资,超过一个工资支付周期的,支付不低于当地最低工资标准的工资 。
企业因受疫情影响导致生产经营困难 第一个工资支付周期:企业停工停产 ,在第一个工资支付周期内,员工因国家管控不能上班的,企业应当正常支付员工工资。超过一个工资支付周期:因管控需要员工仍然不能正常上班的 ,企业应给员工发放基本生活费,各地标准有区别。
〖壹〗、进入三月以来,已有30余家上市公司受疫情影响出现停工停产或减产情况 ,同时部分公司年报延后披露,疫情或对公司业绩产生一定影响 。具体情况如下:停工停产情况壹石通:3月23日,公司注册地安徽省蚌埠市怀远县出现新冠疫情 ,根据当地疫情防控要求,注册地所在园区实行封闭管理。公司怀远地区工厂于当日实施临时性停工停产,全力配合防疫工作。
〖贰〗、疫情对年报披露的影响年报发布节奏被打乱:肺炎疫情的突然来袭,给审计师们去现场执行审计程序带来烦恼 ,很多工作按下暂停键,上市公司2019年的年报发布节奏也因此被打乱。
〖叁〗 、至少有33家香港上市公司因延发年报等因素自4月1日起暂停交易,其中包括融创中国、佳兆业、世茂集团等陷入信用危机的房地产企业 。以下为具体分析:停牌原因根据港交所公告 ,上市公司延发年报的主要原因包括:审计程序受阻:疫情导致审计工作无法正常开展,例如现场核查 、文件传递等环节延迟。
今年部分农民工提前返乡,主要与停工令、疫情影响、年龄与工作强度、避开春运高峰期等因素有关。具体如下:停工令再度来袭:2020年9月25日 ,生态环境部发布《京津冀及周边地区 、汾渭平原2020 - 2021年秋冬季大气污染综合治理攻坚行动方案》(征求意见稿) 。
022年民工提前返乡的主要原因是建筑行业受疫情影响停工、年底就业困难及城市高消费压力,同时部分工人因未赚到钱、被欠薪或需加班而无法提前返乡。以下是具体分析:提前返乡的原因建筑行业受疫情冲击停工:2022年建筑行业依旧深受疫情影响,许多工地频繁停工 ,无法正常开展施工。
今年农民工“返乡潮”提前的原因主要有以下四点:经济条件不景气,今年的钱不好挣 企业效益下滑,薪资降低:受疫情影响 ,部分企业订单减少,开工率不足,除外卖 、保姆、日结工等有限工种外,大规模招聘需求下降 。企业效益下滑导致工人薪资缩水 ,打工热情受挫。
提前返乡的3个理由疫情影响,就业机会减少疫情导致部分行业停工停产,尤其是建筑、服务等行业用工需求下降 ,农民工在城市“无工可打”,收入中断,被迫提前返乡。城市生活成本高 ,经济压力增大城市房租 、饮食等日常开销较高,若长期无收入或收入不稳定,农民工难以维持生计 ,返乡成为降低生活成本的选取 。

因疫情导致停工停产超过一个月,员工工资支付方式需分阶段处理:停工停产未超一个工资支付周期(通常为一个月)的,企业应按劳动合同约定工资标准支付;超过一个工资支付周期的 ,企业需支付生活费,但具体标准存在争议,需结合司法实践与企业协商确定。
企业未安排员工工作:如果停工停产的时间超出了一个月,且企业没有实际安排员工进行工作的 ,法律对企业应支付金额进行了法定降额处理,即企业应当按照不低于当地最低工资标准的百分之八十支付劳动者生活费,生活费发放至企业复工 、复产或者解除劳动关系为止。
企业因受疫情影响导致停工停产期间 ,在一个工资支付周期内应按劳动合同规定标准支付职工工资;超过一个工资支付周期且职工未提供正常劳动的,应发放生活费 。
法律分析:受疫情影响企业停产停工的,停工在一个工资支付周期的 ,正常支付工资,超过一个工资支付周期的,支付不低于当地最低工资标准的工资。
〖壹〗、太阳诱电马来西亚MLCC厂因疫情停工至9月10日 ,交期延长;村田日本工厂此前亦因集体感染停产一周,全球MLCC供应紧张加剧。太阳诱电停工事件详情停工原因与时间:太阳诱电位于马来西亚的MLCC厂因部分员工感染新冠肺炎,部分制程自即日起停工至9月10日。
〖贰〗、村田制作所旗下福井村田制作所武生事业所部分产线因新冠肺炎群聚感染停工 ,对MLCC供应链造成一定影响,但整体影响有限,不过疫情导致的产能缩减风险仍使供应链绷紧神经 。停工具体情况:村田制作所旗下MLCC主要生产工厂福井村田制作所,因爆发新冠肺炎群聚感染 ,自1月15日起部分产线停工。
〖叁〗 、MLCC缺货、疯涨的真实原因主要有市场供需结构变化、国巨主动涨价策略、饥饿营销引发连锁反应,以下是具体分析:市场供需结构变化供应端调整:2016年年底,汽车电子兴起 ,日本TDK 、太阳诱电等企业悄悄转向高毛利的车用被动元件。