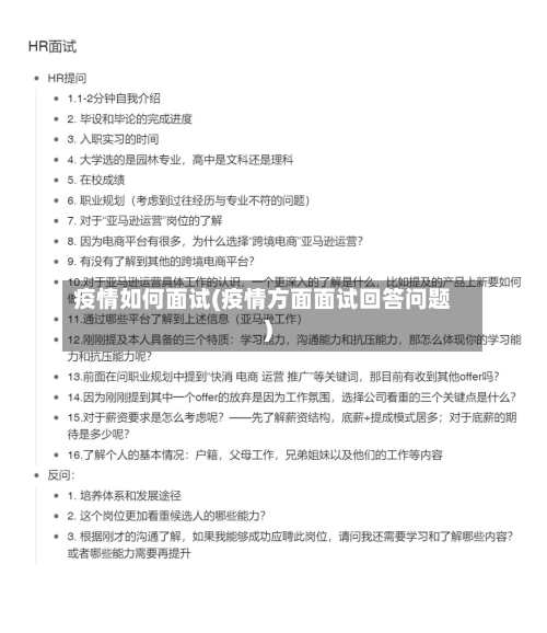
〖壹〗、疫情期间阿里面试核心心得在于明确自身定位、深入理解岗位需求 、系统复盘项目经验,同时保持积极心态应对不确定性。 以下是具体分析:面试前的准备:明确目标与积累认知目标驱动与行业认知:作者从2月开始面试阿里,目标明确且坚定 ,这种“定下一定要去阿里”的决心是推动持续尝试的核心动力。

〖贰〗、系统性学习与目标:疫情期间利用8个月时间进行系统性学习,目标明确为进入大厂(如阿里),以获取更多学习机会并为未来职业转型(如回老家发展)提供经济保障 。成果:成功通过阿里面试 ,薪资涨幅达14K,入职后获得更高平台的学习资源。
〖叁〗、心态调整:从容面对变化,明确自身需求(如作者放弃前沿产品研发 ,选取更匹配的项目运营)。总结第一轮面试核心考察候选人的匹配度 、规划性、执行力与适应变化的能力 。通过充分准备、清晰表达职业逻辑,并展现对阿里文化的理解,可提升通过率。后续仍有两轮面试 ,需持续关注项目细节与长期价值阐述。

〖壹〗 、疫情期间公司仍会招人,求职者可通过视频面试、电话面试等方式参与面试 。以下是详细解疫情期间公司是否还会招人整体招聘情况:尽管疫情期间企业复工情况不一,招聘职位数较2019年同期有所下降 ,但并非所有企业都停止招聘。
〖贰〗、疫情下人们主要通过线上渠道获取招聘信息 、投递简历、参加笔试和面试来找工作,同时借助多种方式了解公司情况,不同专业就业形势受多种因素影响。 具体如下:招聘信息获取关注公司渠道:由于疫情高校管理严格,公司多采用线上招聘 。
〖叁〗、建立人才库:对过往面试优秀但未录用的候选人进行分类管理 ,定期跟进,在需求出现时快速启动招聘。优化招聘流程,提升效率与候选人体验疫情导致招聘周期延长 ,HR需通过流程优化减少候选人流失。简化面试环节:合并初筛与复试,减少面试次数;采用AI面试工具进行初步筛选,提高效率 。
〖肆〗 、现在疫情有所缓解 ,可以出去面试找工作了。出门要带口罩,避开拥挤的人群。现在大多数企业逐步复工了,但是不代表就没有危险 ,复工是为了经济的发展,疫情还是要严格防控,不能掉以轻心。有以下办法找工作:可以在网上投简历 ,合适的话,可以视频面试,避免直接接触 。现在疫情防控还是首要的。
〖伍〗、话术示例:“现在疫情期间,北京/上海出行可能需要隔离 ,来回一趟不太方便。能否先安排线上面试?如果双方觉得合适,后续我可以专门抽时间到现场,让领导看看我的状态 ,我也了解一下团队氛围 。”若企业坚持现场面试,需谨慎评估其合理性。
注意事项缓解紧张:面试前可准备一杯水,必要时轻抿一口稳定情绪。技术备份:视频面试若遇网络中断 ,立即切换至手机热点或电话继续 。距离调整:视频面试时,摄像头与面部保持约50-60厘米距离,避免画面变形。通过充分准备和细节把控 ,求职者可在视频或电话面试中展现专业素养,提升录用概率。
营造良好环境:面试开始前,告知家人不要在面试时打扰自己 。面试一开始 ,先询问面试官是否能清楚听到和看到,同时将手机调成静音或震动,以免干扰面试。注意面试中的沟通细节学会倾听:面试时,听比说更重要。“说的多 ”不一定“被认可” ,电话面试和视频面试都忌讳长篇大论、侃大山跑火车 。
注重仪容仪表 全身着装整齐:即便出镜只露出上半身,也要全身穿着搭配完整。不能像部分电视台主播那样上半身西装,下半身短裤拖鞋 ,因为面试官可能提出看全身搭配以验证审美和时尚度,若穿帮会留下不好印象。避免颜色冲突:着装方面要避免穿着和背景墙融为一体的颜色,否则会显得突兀和惊悚。
保持静坐 ,头部稳定:在一些视频设备中,动态效果可能不佳 。因此,应尽量保持静坐 ,头部不要晃动太多,手势也不宜过多,以免影响画面效果。综上所述 ,视频面试需要求职者从环境布置、着装 、眼神交流、语言表达、技术问题应对以及肢体语言等方面做好充分准备,以展现最佳状态,提高面试成功率。
选取合适的面试区域 找一个安静 、独立的房间,确保光线充足且不直射摄像头 。提前将孩子和宠物交给家人 ,并告知不要打扰。提前15分钟检查并打开视频面试平台 预留充足时间进行设备调试,调整灯光和背景。准备好纸笔,确保手机静音或关机 。做好企业前期调查 了解企业背景、产品、客户群及企业文化。
楚风对外汉语针对国外学校面试中视频 、电话及微信语音面试的技巧与注意事项总结如下:视频面试技巧与注意事项 硬件设备检查 确保摄像头、耳麦功能正常 ,音效和视频效果调试至最佳状态,避免回音或杂音。选取安静、光线柔和的室内环境,减少干扰因素 。
心态调整保持平和冷静:疫情期间 ,部分地区面试时间不确定,且缺乏线下课程和熟悉的人陪伴训练,容易产生慌乱 、急躁情绪。此时要认识到特殊时期每个人的付出都值得尊重 ,不制造麻烦也是一种贡献,放平心态,静下心来做该做的事。
银保监会面试以分岗位结构化形式开展 ,疫情下需关注财经热点并调整心态做好长期准备,具体说明如下:面试基本形式分岗位面试:银保监会面试分岗位进行,主要分为财经岗、财会岗、法律岗 、计算机岗以及综合岗这5个岗位 。面试形式:采用结构化形式。
强化心理建设:面试环境压力、考官严肃态度易引发紧张情绪,需通过脱敏训练(如参加模拟面试、在陌生人面前练习答题)降低紧张感 ,保持自然、大方 、得体的状态。
分五个岗位:财经岗、财会岗、法律岗 、计算机岗、综合岗。考查内容与银监会职能密切相关,考查范围与专业笔试基本一致 。4)英语题 重点考查英语听说能力和求职动机与拟任职位匹配性。