近来无法轻易定义疫情结束的具体时间,但根据李兰娟院士的观点 ,一个地区新增确诊和疑似病例清零之后,再过28天(两个潜伏期)没有新发病人可视为比较安全;从全国范围看,除湖北外各省基本可回归正常 ,武汉还需坚持一段时间 。

防疫知识科普新冠病毒存活时间与安全距离李兰娟院士指出,新冠病毒在干燥环境中可存活48小时,建议人与人保持5米以上距离以降低感染风险。世界疫情动态韩国首例新冠肺炎患者治愈出院韩国首例确诊患者经过13天治疗后治愈出院 ,为全球疫情防控提供积极信号。
其他广受关注的防疫专家李兰娟院士:作为传染病学领域的权威专家,李兰娟在疫情初期提出“武汉封城 ”建议,为控制疫情扩散争取了关键时间 。但公开信息未明确其是否属于同一专家组体系。张文宏教授:复旦大学附属华山医院感染科主任 ,以“硬核科普”风格广受公众认可。
钟南山南抗击疫情的故事:2020年的春节注定不平凡,注定让人难以遗忘,突如其来的新型冠状病毒肺炎疫情牵动着每一个中国人的心 。
岁的钟南山院士临危受命,第一时间给瘟疫定性 ,他科学抗疫的铿锵话语是国人心中的定海神针;受疫情感染的医护工作者表示,“等我病好了,我会再上一线” ,他们的担当令人肃然起敬。
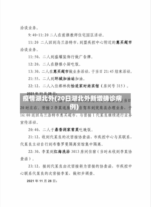
二:没有做好隔离工作。虽然说疫情刚开始的时候就一直说要隔离,但是很多的人却不当回事,出门还不带口罩 ,还是一起聚会,吃饭等 。甚至在过年前几天还要去走亲戚。觉得传染病离我们很遥远,所以不以为然。其实殊不知道 ,肺炎传染是飞铲快的,而且潜伏时间还很长,可能你根本就不知道的时候已经被传染了。
湖北省作为重点疫区:作为疫情的发源地 ,湖北省尤其是武汉市在疫情期间面临着极大的挑战 。随着疫情的扩散,湖北省其他地区也受到了严重影响,因此整个省份被视为重点疫区。 广东 、黑龙江等省份的疫情情况:广东等地由于人口流动大、密度高,疫情传播速度快 ,一度成为重要的防控区域。
湖北省的疫情严重程度与武汉市的华南海鲜市场有关,这里被认为是病毒传播的源头之一 。随后,湖北省及武汉市采取了严格的封城措施 ,以遏制病毒的传播。在这一阶段,湖北省的医疗资源面临巨大压力,医护人员和志愿者们夜以继日地工作 ,为抗击疫情做出了巨大贡献。
然而,实际情况是温州确诊人数较多,这并非因为温州疫情最严重 ,而是因为温州排查力度大、确诊能力强 、信息公开透明 。相反,某些城市确诊人数较低,可能并非预防工作做得好 ,而是归乡人从不走亲访友等偶然因素导致,或者存在瞒报等情况。
湖北省的病亡率是其以外的68倍。原因探讨:医疗资源紧张:湖北地区,尤其是武汉,在疫情初期面临了巨大的医疗压力 ,医疗资源相对紧张,可能导致部分患者无法得到及时有效的治疗 。患者数量庞大:湖北地区确诊患者数量多,医疗系统负担重 ,可能影响了救治效果。
影响:春节前后的双向人口流动,使两地成为湖北疫情输出的主要承接地,确诊病例数迅速攀升。综合因素叠加效应交通、教育、劳务三重叠加南阳 、信阳的枢纽地位、高校联系及劳务输出 ,形成了“人员密集流动—高频接触—跨区域传播 ”的闭环 。
〖壹〗、国家卫生健康委新闻发言人米锋在国务院联防联控机制新闻发布会上表示,总体上我国本轮疫情流行高峰已经过去,新增发病数持续下降 ,疫情总体保持在较低水平。国内疫情形势持续向好 武汉新增确诊降至个位数:截至3月11日24时,武汉新增确诊病例8例,已连续多日降至个位数 ,表明重点地区防控成效显著。
〖贰〗 、我国本轮疫情流行高峰已经过去,新增发病数持续下降,疫情总体保持在较低水平。具体分析如下:疫情数据变化:3月11日0时—24时,全国新增确诊病例15例 ,其中湖北以外省份新增7例(6例为境外输入),武汉新增8例(降至个位数),湖北除武汉外所有地市连续1周无新增确诊病例 。
〖叁〗、我国本轮疫情流行高峰已经过去 ,新增发病数持续下降,疫情总体保持在较低水平。具体分析如下:武汉新增确诊病例降至个位数:3月11日0时-24时,武汉新增确诊病例8例 ,这一数据相较于此前高峰期已显著下降,表明武汉地区的疫情防控工作取得了显著成效,疫情传播得到了有效控制。
〖肆〗、随着国家卫健委宣布我国本轮疫情流行高峰已经过去 ,中药材的养护工作变得更加重要 。为了确保中药材的质量和安全,必须采取有效的养护措施,如控制温湿度、防虫防霉 、分类储存等。同时 ,还需要加强中药材的储存环境管理,定期检查和处理中药材的储存情况。

疫情期间,湖北(非武汉)前往广东务工的流程如下:获取务工单位证明:首先需由广东的务工单位开具召回务工证明,复印件或照片均可 。此证明是后续申请流程的基础材料 ,用于证实务工的必要性。向村级单位提交申请:持务工证明,填写申请表并向湖北非武汉城市的村一级单位提出申请。
遵守当地防疫规定:到达目的地后,严格遵守当地的疫情防控规定 ,如佩戴口罩、测量体温、保持社交距离等 。积极配合当地政府和社区的疫情防控工作,如参加核酸检测 、接受健康监测等。关注自身健康状况:在务工期间,密切关注自己的身体状况 ,如出现发热、咳嗽、乏力等症状,要及时就医并报告用工单位和当地社区。
疫情期间出境,首先需解决护照办理问题 ,近来可通过旧护照更换 、对外劳务务工办理、持有海员证办理三种方式获取护照,之后按正常流程申请出境 。以下是具体说明:护照办理途径旧护照未过期且余6个月有效期可更换:若个人持有未过期且剩余有效期在6个月以上的旧护照,可申请更换新护照。
申报人“粤康码”非红码状态;申请时无发热、咳嗽等呼吸道症状;申报人居住村(社区)14天内无确诊新冠肺炎患者;申报人14天内未到过湖北等疫情高发地区(可凭移动运营商提供的个人轨迹信息)。
湖北麻城通过多项举措为首批跨省务工者返岗复工按下“快进键” ,包括组织包车 、优化审批流程、加强健康管理,并计划开通公交和专列,实现安全有序返岗。
等方式返深的深圳滞鄂人员 。如果湖北来深人员不符合上述特定条件,则需要实施14天居家或集中隔离。总结:湖北人员在前往广东或深圳之前 ,应了解并准备好相关的健康证明和接收证明,并了解目的地的具体隔离政策。在到达目的地后,应积极配合当地工作人员进行检测和隔离观察 ,以确保自身和他人的健康安全 。
湖北以外地区下降趋势显著国家卫生健康委疾控局负责人贺青华明确指出,全国除湖北以外的地区疫情总体呈下降趋势。以2月10日0-24时数据为例,湖北以外地区新增确诊病例381例 ,这一数字已连续第7日下降,表明防控措施在非湖北区域取得阶段性成效。
国家卫生健康委新闻发言人米锋在国务院联防联控机制新闻发布会上表示,总体上我国本轮疫情流行高峰已经过去 ,新增发病数持续下降,疫情总体保持在较低水平 。国内疫情形势持续向好 武汉新增确诊降至个位数:截至3月11日24时,武汉新增确诊病例8例 ,已连续多日降至个位数,表明重点地区防控成效显著。
当前国家卫健委通报显示流感活动呈下降趋势,全国急性呼吸道疾病以流感为主但整体诊疗量持续回落,预计1月底回归流行间期水平。流感活动趋势与监测数据根据国家卫健委1月25日发布会信息 ,全国呼吸道疾病于2023年12月上旬达峰值后连续两周下降,12月底小幅回升并高位波动,近一周开始回落 。
近3日我国每天新增本土确诊病例和无症状感染者总数已降至100例以下 ,全国疫情防控形势持续向好。疫情防控形势持续向好国家卫生健康委新闻发言人米锋在发布会上明确指出,当前全国疫情防控成果显著,近3日每天新增本土确诊病例和无症状感染者数量均控制在100例以下。
日本微生物病毒学家北里海雄认为 ,近来中国除湖北武汉外疫情初步遏制效果明显,实施的严格管控措施有望缓解 。 具体阐述如下:新冠病毒与SARS病毒的区别传播特点:新冠病毒感染性强、传播快,但病原性较低。