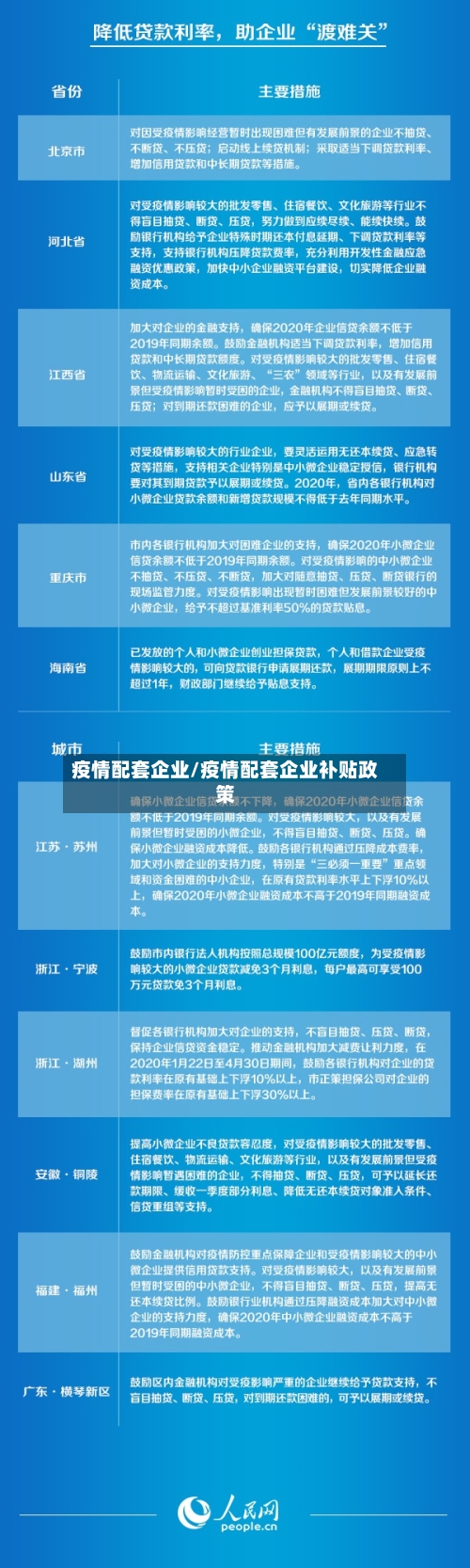
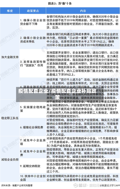
《关于继续加大中小微企业帮扶力度加快困难企业恢复发展的若干措施》的核心内容是通过减轻企业负担 、加大金融支持、强化行业帮扶及完善政策保障机制 ,系统性缓解中小微企业因疫情导致的经营困难,推动其恢复发展 。

北京市朝阳区出台18条措施,通过减税降费、租金减免 、金融支持等政策组合 ,预计投入150亿元资金,精准解决中小微企业“燃眉之急 ”,助力企业渡过难关。

北京市针对中小微企业出台了《关于继续加大中小微企业帮扶力度加快困难企业恢复发展的若干措施》,提出“三减三补两保障”共18条帮扶措施 ,惠及160多万中小微企业,资金总规模约1300亿元。

“两保障”:为恢复发展提供支撑稳定产业链供应链协调机制 物流保通保畅:打通运输堵点,针对外省市配套企业停工问题 ,对接国家部委协调平台 。跨区域协作:发挥京津冀协同发展机制作用,推动配套企业复工复产。
北京市密云区出台《实施细则》,从减轻负担、金融支持、行业帮扶、实施保障4方面提出14条举措 ,加快困难企业恢复发展。减轻中小微企业负担实施增值税期末留抵退税:通过增值税期末留抵退税政策,直接为企业提供现金流支持,缓解资金压力 ,帮助企业维持正常运营。
防范和化解拖欠中小企业账款:开展防范和化解拖欠中小企业账款专项行动,集中化解存量拖欠,实现无分歧欠款应清尽清 ,确有支付困难的应明确还款计划,对于有分歧欠款要加快协商解决或运用法律手段解决 。加大对恶意拖欠中小微企业账款 、在合同中设置明显不合理付款条件和付款期限等行为的整治力度。
在疫情反扑的背景下,疫情板块成为市场关注的焦点。以下是中国股市疫情板块的三大龙头股:达安基因 公司简介:达安基因是一家专注于诊断技术及其产品,以及基于诊断技术的医疗服务的公司 。公司已经针对新型冠状病毒研发出了核酸试剂盒 ,并已获得多项相关认证。
互联网与地产:反垄断调查和行业规范政策频出,相关龙头股估值承压。资金流向:监管不确定性导致资金从高风险板块撤离,加剧市场波动 。
全球新冠确诊人数超千万背景下 ,疫情反扑导致风险资产走跌,市场呈现避险情绪升温、风险资产承压的态势,同时未来走势需结合疫情发展和经济数据综合判断。
面对疫情反扑、全球股市波动加剧以及“疫情后遗症 ” ,需采取多维度策略应对,包括理性看待市场波动 、关注政策调整、防范债务风险以及把握结构性机会等。
早盘农业、猪肉板块表现较强,可关注相关龙头股的短期交易性机会 。医药行业长期潜力 总结部分医药龙头股 ,未来有望成为10倍大牛股:恒瑞医药:国内最大市值医药股,化药与新药龙头。华海药业:特色原料药龙头,普利类和沙坦类药物全球最大提供商。科伦药业:输液行业品种最齐全的企业之一 。

〖壹〗 、吉林省在社会面清零后 ,通过统筹疫情防控与经济恢复,采取多维度措施推进复工复产,重点围绕支柱产业、企业服务、交通保障和分类防控展开。推动重点产业复工复产,保障产业链稳定吉林省将汽车产业作为复工复产的核心领域 ,针对一汽集团及其上下游企业制定专项方案。
〖贰〗 、吉林市当前防疫情况吉林市实现社会面清零后,防疫形势呈现积极态势。公共区域逐步恢复活力,在确保安全的前提下 ,非必要出行限制可能逐步调整,市民活动空间扩大 。
〖叁〗、吉林省实现疫情防控社会面清零目标,生产生活秩序已经开始逐渐恢复了 ,现在整个吉林省的很多企业开始在网上召开复工复产大会,疫情即将消散,解封马上会到来 ,一切都在向好发展。
〖肆〗、吉林省正有序关闭定点医院及方舱医院,以释放医疗资源保障正常诊疗服务。具体分析如下:政策背景与目标吉林省政府在4月17日的疫情防控新闻发布会上明确提出,当前工作重点包括巩固社会面清零成果 、完善区域核酸检测管理、统筹检测力量支持企业复工复产 ,以及有序关闭定点医院和方舱医院 。
〖伍〗、两手抓策略的提出与实施:4月6日,吉林省召开全省备春耕工作部署电视电话会议,省委书记景俊海指出,各级党委、政府必须全力以赴抓好春季农业生产 ,坚决做到防疫春耕两手抓 、两不误。
〖陆〗、吉林省委副书记、省长韩俊强调吉林市要在一周时间实现社会面清零,具体措施如下:核酸筛查全覆盖:集中调配周边地区核酸检测力量,在24小时之内完成全员核酸检测 ,确保不落一人。通过高质量 、全覆盖的核酸检测,尽快筛查出社会面的潜在感染者,为后续防控措施提供依据 。
〖壹〗、疫情并未动摇中国在全球产业链的领头羊地位 ,但促使供应链体系向多元化调整;中国通过政策扶持、企业服务及重大项目落地稳定供应链;“一带一路”通过中欧班列保障物流畅通并推动供应链规则合作,成为维护全球产业链稳定的重要支撑。
〖贰〗 、商务部外资司司长宗长青表示,中国在全球供应链、产业链的重要地位不会因为疫情影响而改变 ,当前也并没有出现供应链、产业链因疫情影响向国外大规模转移的现象。各地在复工复产中加强同经贸伙伴沟通协调,优先保障在全球供应链中有突出影响的龙头企业和关键环节恢复生产供应,维护全球供应链的稳定 。
〖叁〗 、疫情对全球供应链的影响有限:绝大部分产业不会从中国撤出 ,因为大部分产业与安全不相关,仍从成本角度考虑问题。
〖肆〗、疫情对产业发展的总体影响疫情对全球产业链、供应链造成冲击,导致部分行业停工停产 、物流受阻、市场需求萎缩。同时,疫情也加速了数字化、智能化等新型产业形态的发展 ,推动产业结构调整和转型升级 。
〖伍〗、长期影响转型节奏被打乱:疫情爆发于中国汽车产业向“新四化”(电动化 、智能化、网联化、共享化)转型的关键期,产业链和创新链的布局被迫调整。消费结构变化:居民收入下滑可能改变汽车消费结构,高端车型需求相对稳定 ,中低端市场恢复周期更长。
〖陆〗 、汽车零部件巨头关闭位于欧洲的工厂,将给全球汽车产业链带来冲击。在国内,主要车企的供应链体系具有很强的世界化特点 ,部分关键零部件需依赖进口 。正在逐渐恢复生产的中国汽车制造商们,面临着全球供应链体系的新考验。“如果国外的这些供应商停止供货,对中国汽车产业的影响很大。