〖壹〗、八月非常适合来青海旅游,青甘大环线景美 、人少、花费低 ,且近来青海和甘肃多地均为低风险区,出行限制较少,但部分地区人员需暂缓或确认后出行 。 以下是详细介绍:防疫要求低风险区出行:西宁进出 ,青海全境加上甘肃的敦煌、嘉峪关 、张掖均为低风险区,行程顺利。

〖贰〗、青甘大环线建议避开7-8月这两个月出行,原因如下:游客过多 ,体验下降:7-8月是青甘大环线的最旺季,游客数量暴增,景区拥挤,住宿紧张且费用大幅上涨 ,影响旅行体验。例如,茶卡盐湖在旺季游客非常多,且风景过度依赖好天气 ,经常被游客吐槽 。

〖叁〗、路线一:青甘大环线(6-7日,宽松版)特点:覆盖茶卡盐湖 、大柴旦翡翠湖,行程轻松 ,适合首次到西北的游客。

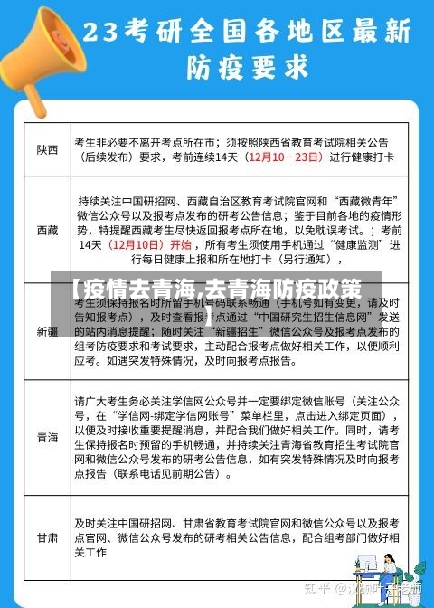
通过查询相关资料显示,甘肃低风险地区到青海不需要隔离。甘肃低风险地区到青海需要48小时内核酸检测阴性证明和“健康码”“行程码 ”绿码,无需隔离 。
能够提供健康证明的人员:应按照低风险区人员管理 ,进行信息登记和健康监测,不需要居家隔离。低风险地区人员来自省内外低风险区的人员:进行信息登记、健康监测,不需要居家隔离。体温检测正常可出行和复工。
江苏南京:中风险地区人员到南京需要进行集中隔离 ,如果是北京朝阳区、顺义区中非中高风险地区的人员持7日内核酸检测阴性证明可通行;其他低风险地区人员持健康码绿码,体温正常即可畅行 。
是无需隔离的,甚至核酸检测也免了。当然了携带核酸检测报告就能通行无阻。低风险地区的话不用核酸检测,只要绿码 。但是 ,如果是中高风险地区到其他地区的话:为了自身以及他人的健康隔离或者居家隔离的。
如果是从低风险区域进入青海,大都可以直接进入,不需要核酸检测、隔离。建议致电青海的公共卫生服务电话(目的城市区号)-123或市民热线(目的城市区号)-12345进行核实 。如果从中高风险地区前往青海 ,可能出具7天内核酸检验的阴性证明就能通过,亦可能必须核酸检测还要进行14天的隔离。

普通人去青海一般能适应,现在青海人能否出省需依据当地防疫政策。普通人去青海的适应性 青海的气候以高寒干旱为特点 ,是典型的大陆性高原气候 。对于普通人来说,如果主要在西宁等海拔相对较低(但仍属于高原)的地区活动,一般来说能够适应。
普通人去青海能适应。在西宁周围活动的话 ,一般是没有的,只是这里比较干燥,要多喝水 ,涂点唇膏,用点防晒霜,因为这里比较晒 。青海省的气候以高寒干旱为总特征,是典型的大陆性高原气候。青海省除西宁及其以东的湟水谷地盛行偏东风外 ,其余大部分地区盛行高原偏西风。
去青海大概率会面临高反风险,但大多数人可以适应。青海平均海拔在2000米以上,省会西宁市区海拔约2260米 ,热门景区青海湖海拔约3200米,玉树等地区平均超过4200米 。随着海拔升高,空气中的氧气含量逐渐减少 ,初次进入高原地区的游客普遍可能出现轻微头痛 、乏力、心跳加快等高原反应症状。
青海生活着600万人,他们全都是“一般人”,没有一个是“特殊人”。
青海省都兰县比较高海拔5536米 ,最低海拔2677米,平均海拔4000米左右 。海拔高度一般达到2700米左右时,人就会有高原反应。由于大气压中氧分压降低 ,机体对低氧环境耐受性降低,难以适应而造成缺氧,由此引发一系列的高原不适应症。
可以通过吸氧、休息 、调整行程等方式来减轻症状 。如果症状严重或持续不减,应及时就医治疗。综上所述 ,去青海湖旅游,一般人可能不会出现严重的高原反应,但个体差异和预防措施的采取情况也会影响高原反应的发生概率和严重程度。
是无需隔离的 ,甚至核酸检测也免了 。当然了携带核酸检测报告就能通行无阻。低风险地区的话不用核酸检测,只要绿码。但是,如果是中高风险地区到其他地区的话:为了自身以及他人的健康隔离或者居家隔离的 。最新公告如下请您仔细阅读:2021年1月28日春运开始3月8日截止 ,可在务工地的疾控机构或医疗机构主动进行核酸检测。
低风险地区跨省到低风险地区一般不需要隔离,健康码通常不会变色,是否报备因人而异 ,行程码不会带星号。具体如下:关于隔离问题一般情况下,低风险地区居民跨省前往另一低风险地区无需隔离,凭健康码绿码、行程码绿码及正常体温即可通行。
低风险地区跨省 ,在持有7日内有效的核酸检测证明的情况下,不需要隔离 。返乡人员需持7天内有效新冠病毒核酸检测阴性结果返乡,返乡后实行14天居家健康监测,期间不聚集、不流动 ,每7天开展一次核酸检测。
低风险地区跨省到低风险地区是否需要隔离: 一般不需要隔离。如果跨省出行的目的地同样是低风险地区,只需要凭健康码绿码 、行程码绿码以及正常体温即可通行 。 部分地区可能有特殊要求。有些地区因为外省输入病例较多,可能会要求外省人员持有48小时核酸检测阴性证明 ,或者进行居家健康监测7天。
通过查询相关资料显示,甘肃低风险地区到青海不需要隔离 。甘肃低风险地区到青海需要48小时内核酸检测阴性证明和“健康码 ”“行程码”绿码,无需隔离。
低风险地区到低风险地区健康码变化: 从低风险地区回到低风险地区 ,健康码通常不会变色。 健康码只有在去过疫情高风险地区、与确诊患者在同一个时间和空间网格内共同停留过10分钟以上等特定情况下才会变黄 。
非中国国籍人士可以合法进入青海旅游或工作,但需要遵守中国统一的外国人入境政策。根据现行规定,持有有效中国签证或居留许可的外国公民 ,在签证类型和停留期限内可正常前往青海省(不含特殊管控区域)。例如旅游签证(L)、商务签证(M)持有者可前往青海湖 、茶卡盐湖等常规景区,与内地省份通行政策一致 。
但是长期来看放弃中国国籍并不是一个好的选取,因为未来 ,我们国家的实力一定是会超越美国的。
有意思的是,这百位“国家一级演员”,其中有很多人因为放弃中国国籍被“艺术家协会 ”除名。其中就包括李连杰、巩俐,原因是他们都不是中国籍!巩俐(新加坡)1965年12月31日 ,巩俐出生于中国辽宁省沈阳市。
中华人民共和国司法部发布的司法考试报考条件是所有报考考生的报考标准,非法律专业的大专生是不可以报考的,以下是相应的报考条件:报名条件 符合以下条件人员 ,可以报名参加国家司法考试 。
居于香港的外籍人士数目相当多,共有约517560人,人数比较多的国籍首三位如下:菲律宾(130810)、印尼(114020)和泰国(28360)。大部分香港人都住在高楼大厦 ,因此香港在高人口密度的同时,仍然能保留大量未开发的郊野土地。
青海省新型冠状病毒肺炎疫情防控处置工作指挥部第十五场新闻发布会获悉,青海省暂停外国人持近来有效签证和居留许可入境来青 ,暂停企事业单位员工外派 、团组出访,严格管控青海省公民出境旅游活动 。青海省已暂停了外国人持近来有效签证和居留许可入境来青。
例如,外地出入境管理部门可能要求申请人提供青海户籍所在地的证明材料 ,或直接拒绝办理,导致实际办理难度与在青海本地无异。
工作人员说青海是特殊管控区?(经公安部六局批复同意,青海省于2008年4月1日起正式实行因私护照调控措施,公民办理因私护照需提交相关事由的材料方能办理 。
青海对游客开放的景区占绝大多数 ,但部分特殊区域会因安全、生态或管理要求限制外国人进入,主要涉及三类区域:军事敏感区域历史悠久的原子城(青海二二一厂)曾是我国首颗原子弹研制基地,近来仅限中国公民参观。类似金银滩草原等涉及国防设施的周边区域同样实施管制。